通知公告

当前您的位置: 首页 > 学生工作 > 通知公告 > 正文

365英国上市公司第十九届“升华杯”大学生创业计划竞赛拟推荐名单公示

发布时间:2025-03-15    作者:    来源:     浏览次数:


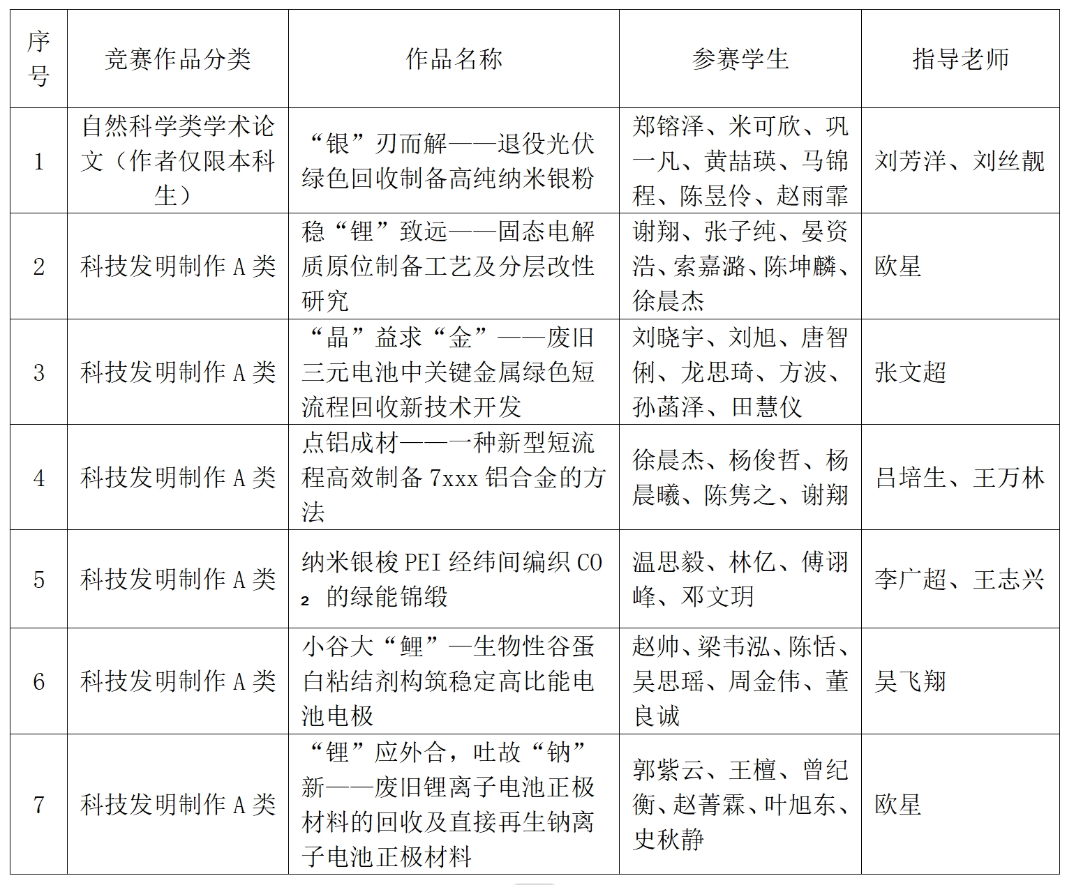
根据公司团委《关于组织开展公司第十“升华杯”大学生创业计划竞赛的预通知》的要求,经个人申报,学院初评,拟决定推荐以7件作品参与学校复评。

特此公示,如有异议请在公示期内向学院团委反应。

公示时间:20253152025318

联系电话:雷老师0731-88830277


共青团365英国上市公司委员会

2025年3月15日